Loading SHEild...

SHEild - A Women Safety Application Using IOT Device

Empowering women with technology for enhanced personal safety

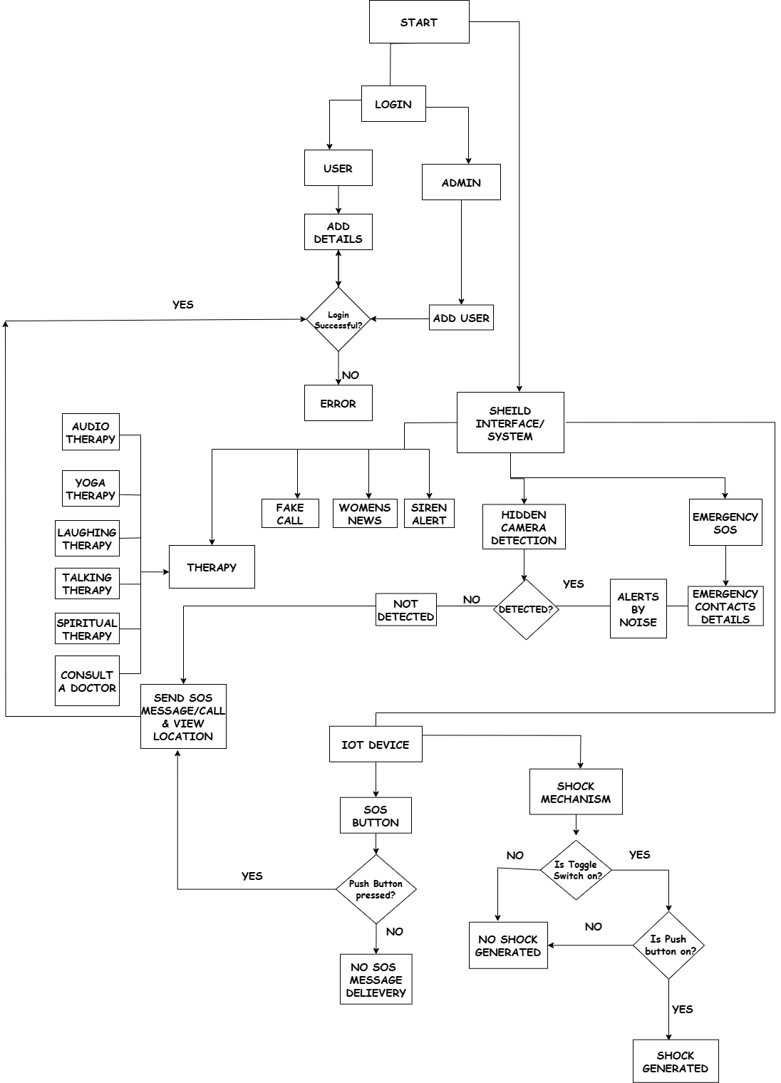
System Flowchart

Complete SHEild System Flowchart
Authentication System: Secure login module with role-based access control for users and administrators.
Admin Portal: Administrative interface for user management and system configuration.
Login Verification: Security check that validates user credentials before granting access.
SHEild Core System: Central interface connecting all safety and wellness features.
Therapy Module: Comprehensive wellness options for mental and physical health support.
Emergency Response System: Coordinates location sharing, alert notifications, and authority contact.
Safety Alerts: Processes data from sensors to detect threats and unsafe environments.
IoT Connection Module: Manages communication between mobile app and wearable safety device.

The SHEild system architecture follows a modular design with each component handling specific safety and wellness functions. The flowchart illustrates data flow between user authentication, administrative controls, safety mechanisms, emergency response systems, and therapeutic resources. The IoT device communicates with the mobile application through secure Bluetooth Low Energy (BLE) protocols, ensuring reliable operation even with limited connectivity.

What is SHEild?

SHEild is a comprehensive women's safety solution that combines a mobile application with a specialized IoT wearable device. Designed to provide protection in various scenarios, SHEild offers both preventive and reactive safety features along with wellness resources for holistic support.

The system was developed following extensive research into women's safety concerns and incorporates input from safety experts, women's support organizations, and law enforcement professionals. SHEild's mission is to empower women with technology that provides peace of mind and enhanced personal security.

Key Features of SHEild

Hidden Camera Detection

Advanced technology that scans the environment to detect unauthorized surveillance devices. When a hidden camera is detected, the system alerts the user immediately.

The detection system uses a combination of electromagnetic scanning and advanced image processing algorithms to identify potential surveillance devices. It can detect most commercially available spy cameras, including those disguised as everyday objects.

Emergency SOS

One-touch emergency alert system that sends location data to pre-configured emergency contacts and nearby authorities when activated.

The SOS feature can be activated through multiple methods including a discreet app widget, the IoT device button, or voice command for hands-free operation. When triggered, it also begins recording audio and video evidence while sending continuous location updates.

Fake Call Generator

Creates realistic simulated incoming calls to help users exit uncomfortable situations without confrontation.

Users can schedule calls in advance or trigger them instantly with a discreet gesture. The system includes multiple customizable caller profiles and conversation scripts that can be activated with a single tap.

Wellness Therapies

Comprehensive collection of therapeutic resources including audio therapy, yoga guidance, and meditation exercises for mental wellbeing.

The therapy module includes specialized content developed by mental health professionals to address stress, anxiety, and trauma. Programs range from quick calming exercises to comprehensive wellness regimens.

Siren Alert

High-decibel alarm that can be activated to draw attention and deter potential threats in dangerous situations.

The siren can be activated from both the smartphone app and the IoT device. The sound pattern is specifically designed to attract maximum attention and includes distress signal frequencies that carry over long distances.

IoT Device Integration

Physical hardware that supplements the app with dedicated emergency buttons and additional protective features.

The wearable device connects via BLE and includes a long-lasting battery that can operate for up to 7 days on a single charge. The device is water-resistant and designed to be worn as jewelry or attached to clothing discreetly.

Safe Route Planning

Navigation system that prioritizes well-lit, populated routes with safety information about neighborhoods and areas.

The route planner incorporates crowdsourced safety data, crime statistics, lighting conditions, and time-of-day factors to recommend the safest travel paths. Users can specify safety preferences when generating routes.

Guardian Mode

Allows trusted contacts to temporarily monitor location and receive automatic alerts if the user deviates from expected routes or doesn't check in.

Guardian Mode enables time-limited location sharing with customizable privacy settings. The system generates automatic check-in prompts and alerts contacts if the user fails to respond or shows unusual movement patterns.

How SHEild Works

SHEild combines mobile application technology with IoT hardware to create a comprehensive safety system. Users begin by creating a secure account and configuring their emergency contacts and personal preferences.

The system operates in three primary modes:

  • Preventive Mode: Active during normal usage, providing information and resources like safety tips, wellness therapies, and hidden camera detection.
  • Alert Mode: Activated when potential threats are detected, such as hidden cameras, entering high-risk areas, or unusual movement patterns during Guardian Mode.
  • Emergency Mode: Triggered manually through the app or IoT device when immediate help is needed, activating location sharing, evidence recording, and contact notifications.

The IoT device extends functionality beyond the smartphone through these key mechanisms:

  • Discreet Activation: Physical buttons that can be pressed without removing the phone from pocket or bag
  • Secondary Communication: Independent alert system that functions even if the phone is disabled or battery depleted
  • Location Redundancy: Secondary GPS module that provides location data if the phone is unavailable
  • Deterrent Features: Optional shock module that can be activated in extreme danger situations

The system uses advanced encryption protocols to protect all personal data and communications. Location data is only shared during active Guardian Mode sessions or emergency situations, and all therapeutic content is available offline after initial download to ensure access regardless of connectivity.

Impact Statistics

94%
Users reporting increased sense of security
88%
Successful hidden camera detections in tests
30k+
Active weekly users
287
Emergency situations successfully addressed

These statistics represent data collected from our user base through anonymous surveys, system logs, and controlled testing environments. The effectiveness of SHEild continues to improve as we incorporate user feedback and enhance our detection algorithms and response protocols.

In the past year alone, SHEild has been credited with preventing numerous potential incidents and providing critical assistance during emergency situations. The therapeutic resources have also shown positive results, with 78% of users reporting decreased anxiety about personal safety.

About the Project

SHEild was conceived as a response to the rising concerns about women's safety in urban environments. The project began as a university research initiative and evolved into a comprehensive solution backed by safety experts, psychology professionals, and technology specialists.

Our mission is to leverage technology to empower women with tools that enhance personal safety without restricting freedom or mobility. Through continuous development and community feedback, SHEild has grown from a simple application to an integrated system that addresses both immediate safety concerns and long-term psychological wellbeing.

The project is committed to accessibility, with the core application available for free and the optional IoT device offered at minimal cost. Ongoing development is supported through partnerships with women's safety organizations, educational institutions, and technology companies dedicated to social impact.

Development Timeline

Research Phase

Comprehensive analysis of women's safety concerns through surveys, interviews, and statistical research. Collaboration with psychology experts to understand both physical and mental aspects of personal security.

Mobile App Development

Creation of core application with initial features including SOS alerts, fake call generator, and safe route planning. Beta testing with focus groups to refine user interface and experience.

IoT Integration

Development of wearable IoT device prototype with emergency triggers and location tracking capabilities. Testing of communication protocols and battery efficiency.

Advanced Feature Implementation

Addition of hidden camera detection, wellness therapy modules, and guardian mode monitoring. Enhancement of machine learning algorithms for improved threat detection.

Public Release

Official launch of complete system with mobile application and optional IoT device. Establishment of user support framework and continuous feedback channels.

Ongoing Development

Regular updates with new features and improved algorithms. Expansion of therapeutic content and community safety resources based on user feedback and emerging research.